
กกต.แจงยิบขั้นตอนพิจารณา-สำนวนร้องเรียนเลือก สว. 577 เรื่อง พิจารณาเสร็จแล้ว 224 เรื่อง ยื่นศาลแล้ว 5 สำนวน ระงับสิทธิ 2 สำนวน สั่งอาญา 6 สำนวน เหลือดำเนินการอีก 278 เรื่อง
สำนักงานคณะกรรมการการเลือกตั้ง (กกต.) ได้สรุปการดำเนินการเกี่ยวกับคำร้อง สำนวน เรื่องคัดค้านการเลือก สว. ที่มีการเลือกในระดับอำเภอ เมื่อวันที่ 9 มิถุนายน 2567 ระดับจังหวัด เมื่อวันที่ 16 มิถุนายน 2567 และระดับประเทศ เมื่อวันที่ 26 มิถุนายน 2567 ว่า ข้อมูล ณ วันที่ 7 มี.ค. 68 มีคำร้อง /ความปรากฏ จำนวนทั้งสิ้น 577 เรื่อง ประกอบด้วย
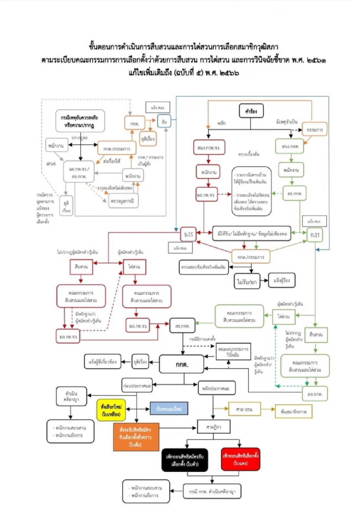
โดยขั้นตอนในการดำเนินการ ทำคำร้อง / สำนวน เรื่องคัดค้านการเลือกสมาชิกวุฒิสภานั้น เมื่อคณะกรรมการสืบสวนสืบสวนและไต่สวน ได้รับสำนวนแล้ว ให้ดำเนินการสืบสวนหรือไต่สวนและจัดทำความเห็น เพื่อเสนอให้ผู้อำนวยการการเลือกตั้งประจำจังหวัดมีความเห็นประกอบสำนวน
เมื่อดำเนินการแล้วเสร็จ ให้จัดส่งสำนวนไปยังสำนักงาน กกต.ส่วนกลาง โดยเร็ว เมื่อสำนักงานกกต.ส่วนกลางได้รับสำนวนจากสำนักงานกกต.ประจำจังหวัด ให้พนักงานสืบสวน และไต่สวนผู้รับผิดชอบสำนวนดำเนินการวิเคราะห์ สำนวนและจัดทำความเห็นเลขาธิการกกต. เพื่อเสนอให้คณะอนุกรรมการวินิจฉัยชี้ขาดปัญหาหรือข้อโต้แย้งพิจารณา
เมื่อคณะอนุกรรมการวินิจฉัยชี้ขาดปัญหา หรือข้อโต้แย้งได้รับสำนวน ต้องพิจารณาจัดทำความเห็นและเสนอสำนวนให้กกต.พิจารณา เมื่อ กกต. ได้รับสำนวน ต้องพิจารณาขี้ขาด หรือสั่งการโดยเร็ว
ทั้งนี้ ในการพิจารณาของทุกลำดับขั้น หากเห็นว่าสำนวน ยังไม่ครบถ้วนสมบูรณ์สามารถสั่งให้ดำเนินการสืบสวน หรือไต่สวนเพิ่มเติมก่อนมีความเห็นได้ โดยแต่ละขั้นตอนจะกำหนดระยะเวลาดำเนินงานไว้ ซึ่งกกต.ได้มีประกาศเรื่อง กำหนดระยะเวลาดำเนินงานในกระบวนการ ยุติธรรมของสำนักงานคณะกรรมการการเลือกตั้ง พ.ศ. 2566 ข้อ 4
“การกำหนดระยะเวลานี้มีวัตถุประสงค์ เพื่อให้ผู้มีส่วนเกี่ยวข้องได้รับความยุติธรรมโดยไม่ล่าช้า แต่ต้องไม่ให้เกิดผลกระทบต่อความเป็นอิสระในการอำนวย ความยุติธรรมหรือการดำเนินงานโดยสุจริตของบุคคลใดไม่ว่าทางใด ระยะเวลาดำเนินงานในกระบวนการยุติธรรม พ.ศ. 2565" ตามมาตรา 4 แห่งพระราชบัญญัติกำหนด
ที่มา : สำนักงานคณะกรรมการการเลือกตั้ง
ข่าวที่เกี่ยวข้อง